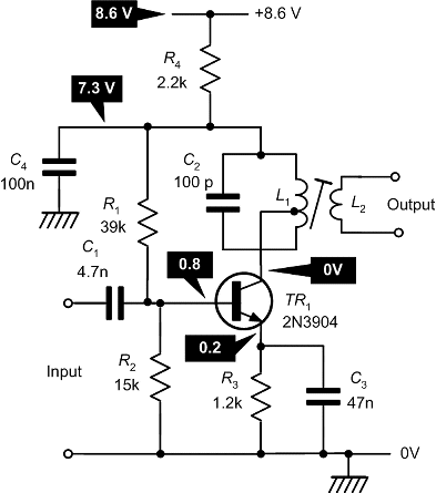
Transistor Amplifier Fault Finding

Fault Finding

Test Equipment Techniques For Finding Bad Components On Drives

Practical Troubleshooting Of Electronic Circuits For


Non Inverting Amplifier Input Output Voltage For A Fault

Practical Troubleshooting Of Electronic Circuits For
Solid State Guitar Amplifiers

Help Fault Finding Power Amplifier Following Green Track

Inverting Amplifier Input Output Voltage For A Fault Iii

Inverting Amplifier Input Output Voltage For A Fault Ii

Amplifier Fault Finding Part 1 Learn Org Au

Multimeter Transistor Circuit Test Fault Finding

Bjt Amplifier Troubleshooting Worksheet Discrete

Uk Vintage Radio Repair And Restoration Transistor Faults

113 Basics Of Transistor Bias Point And The Class Of Amplifier Operation

Quad 33 Preamplifier Quad 303 Power Amplifier
Comments
Post a Comment